网站首页
公司产品
AC-DC电源芯片
DC-DC电源芯片
摄像头芯片
存储芯片
马达驱动芯片
技术应用
PD方案
PSR充电器方案
PSR+SR同步充电器方案
快充方案
样品和购买
样片申请
产品购买
关于我们
公司简介
联系我们
EN
中文
PSR+SR同步充电器方案
PD方案
PSR充电器方案
PSR+SR同步充电器方案
快充方案
当前位置:
首页
技术应用
PSR+SR同步充电器方案
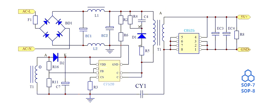
5V2A PSR+SR同步充电器方案
上个产品:
下个产品:5V2.4A 高品质充电器方案